Vi anbefaler at du alltid bruker siste versjon av nettleseren din.

Tilvising til rehabilitering

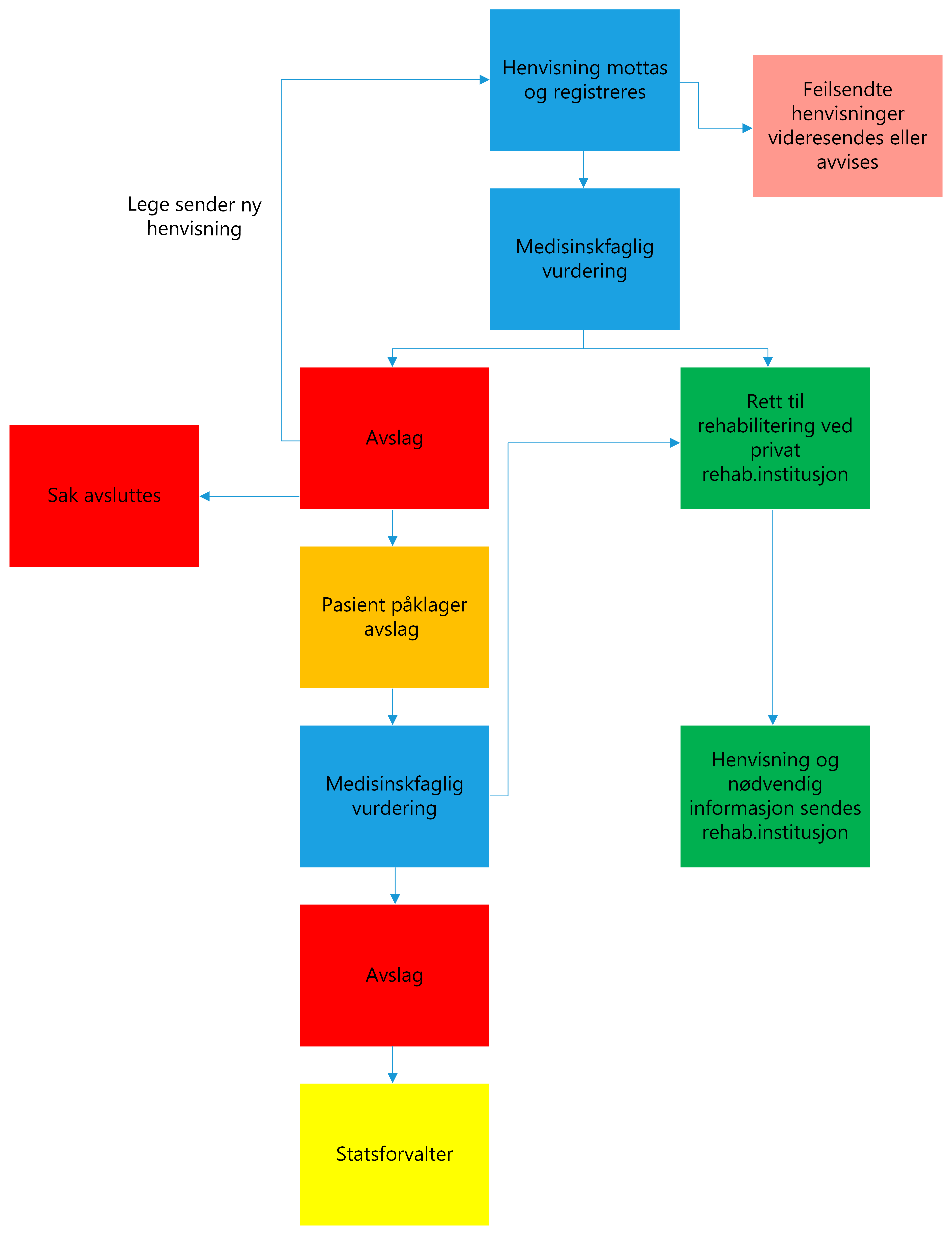
Alle tilvisingar til private rehabiliteringsinstitusjonar skal vurderast av Regional vurderingseining for rehablitering (RVE).

Ny praksis frå hausten 2025: Overføring/tilvising av pasientar frå sjukehus til privat rehabiliteringsinstitusjon

Ny praksis frå hausten 2025: Tilvising av pasientar frå sjukehus til privat rehabiliteringsinstitusjon

No skal også sjukehuslegane sine tilvisingar til private rehabiliteringsinstitusjonar bli vurdert av Regional vurderingseining for rehabilitering (RVE). 


Ny praksis blir innført for alle avdelingar i Helse Bergen frå 1. september 2025, og i Helse Stavanger, Helse Fonna, Helse Førde og dei private ideelle sjukehusa frå 1. november 2025.

 

 

Tilvisingar til rehabilitering skal sendast frå fastlege, sjukehuslege eller spesialist. Ei god tilvising er viktig for å beskrive rehabiliteringsbehovet. Tilvisinga skal innehalde punkta i sjekkliste for tilvising:

  1. Diagnose: (inkludert komorbiditet, psykiske lidingar og rusmiddelproblem)
  2. Bakgrunn for tilvising: Angi konkrete problemstillingar som ligg til grunn for tilvisinga.
  3. Funksjonsnivå: Korleis påverkar plagene dagleg funksjon knytt til arbeid, utdanning og fritid (fysisk, psykisk og sosialt) Beskriv hjelpebehov. 
  4. Arbeids-/sjukemeldingsstatus: Opplysningar om pasientens noverande arbeidsstatus.
  5. Utprøvde tiltak: Oversikt over tiltak som er prøvd ut, samt effekt av tiltaka.
  6. Pasientens mål: Angi pasientens spesifikke mål.
  7. Tidlegare rehabiliteringsopphald i spesialisthelsetenesta
    Dersom ja:  
    • Når og kvar har pasienten vore på rehabilitering? 
    • Korleis har lokale tiltak blitt følgt opp i etterkant? 
    • Har det oppstått nye problemstillingar?  
    • Har pasienten satt seg nye mål? 

Vedlegg: Epikriser frå tidligare opphald samt relevante notat frå spesialistar og terapeutar. 

Smittevern: Opplysningar om smittestatus som kan kreve spesielle smitteverntiltak ved institusjonen. 

Legemiddelliste: Legg ved ei oppdatert oversikt over legemiddel i bruk. 

Tolk: Angi behov for tolk under rehabiliteringsopphaldet.  

  1. Diagnose
  2. Bakgrunn for tilvising: Angi konkrete problemstillingar som ligg til grunn for tilvisinga.
  3. Funksjonsnivå: Korleis påverkar plagene dagleg funksjon knytt til barnehage/skule og fritid (fysisk, psykisk og sosialt). Beskriv hjelpebehov. 
  4. Utprøvde tiltak: Oversikt over tiltak som er prøvd ut, samt effekt av tiltaka. Er det etablert ansvarsgruppe, individuell plan, koordinator og/eller kontaktlege?
  5. Pasientens mål: Angi pasientens spesifikke mål.
  6. Tidlegare rehabiliteringsopphald i spesialisthelsetenesta
    Dersom ja:  
    • Når og kvar har pasienten vore på rehabilitering? 
    • Korleis har lokale tiltak blitt følgt opp i etterkant? 
    • Har det oppstått nye problemstillingar?  
    • Har pasienten satt seg nye mål? 

Vedlegg: Epikriser frå tidligare opphald samt relevante notat frå spesialistar og terapeutar. 

Smittevern: Opplysningar om smittestatus som kan kreve spesielle smitteverntiltak ved institusjonen. 

Legemiddelliste: Legg ved ei oppdatert oversikt over legemiddel i bruk. 

Tolk: Angi behov for tolk under rehabiliteringsopphaldet.  

Tilvisinga kan sendast elektronisk, via Norsk Helsenett til:

"Regional vurderingseining for rehabilitering (Nesttun)"

 

Om ein ikkje kan sende elektronisk kan ein sende tilvisinga til:

Regional vurderingseining for rehabilitering
Østre Nesttunvei 2
5221 NESTTUN

Om du har rett til helsehjelp i spesialisthelsetjenesten eller ikkje, er ei medisinskfagleg vurdering. Avgjersla vert tatt av ein legespesialist.

Tilvising psykisk helse/rus og sjukleg overvekt/livsstilsendring

Tilvising til rehabilitering for psykisk helse/rus og sjukleg overvekt/livsstilendring skal ikkje sendast til Regional vurderingseining for rehabilitering. 

Les her for eigne tilvisingsrutinar:

Psykisk helse og rus

Sjukleg overvekt/livsstilsendringar

 

Sist oppdatert 09.09.2025